$5

Tabletop Exercise Starter Kit

I want this!

Tabletop Exercise Starter Kit

$5
1 rating

Why You Need This Kit:

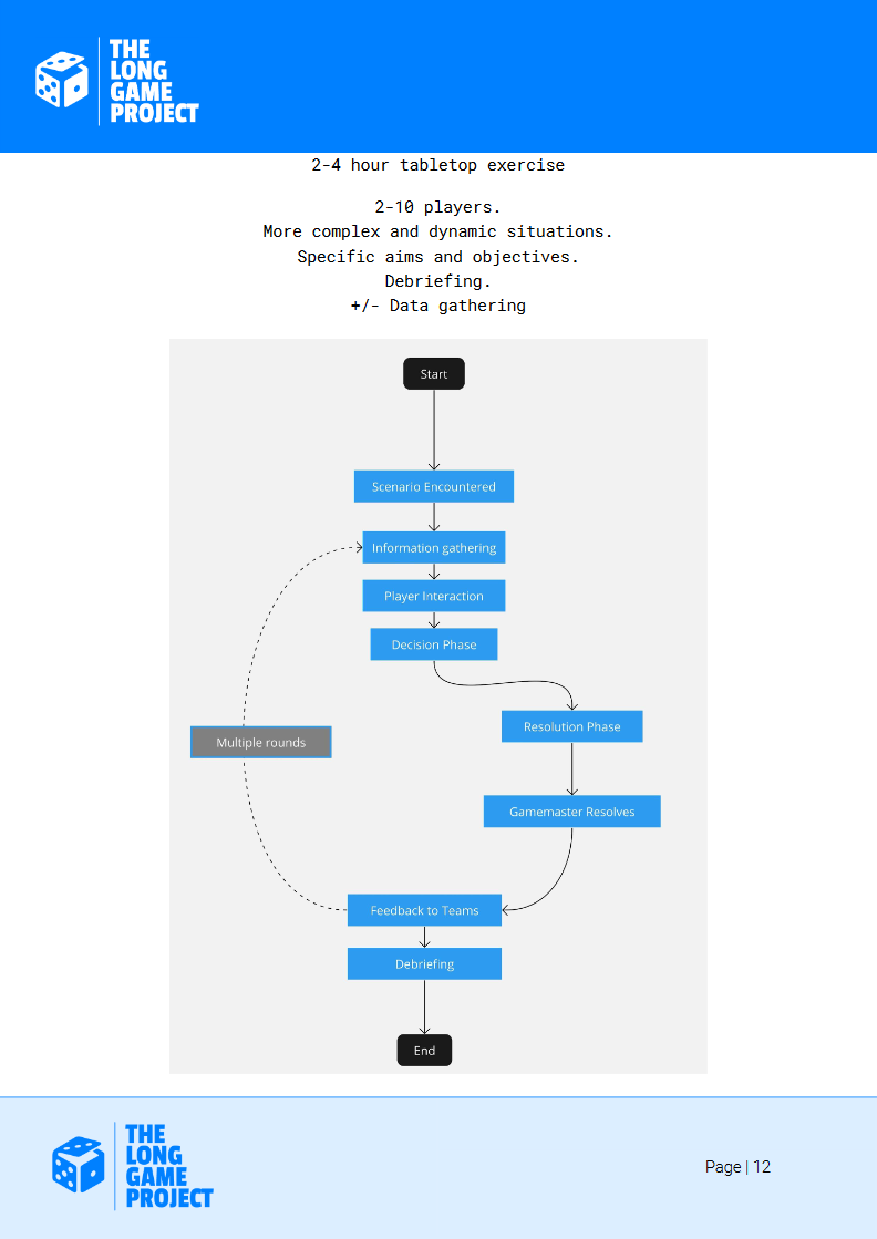
The Starter Kit is essential for anyone looking to build or enhance their ability to conduct effective tabletop exercises, which are crucial for strategic planning and crisis management in any professional setting. It offers a practical step-by-step approach to mastering the nuances of TTX design and facilitation.

Unmatched Benefits

  • Exercise Design Expertise: Learn to create engaging and impactful tabletop scenarios that mirror organizational challenges.
  • Facilitation Skills: Develop your ability to guide teams through exercises with confidence and clarity, ensuring effective participation and learning.
  • Evaluation Techniques: Gain the skills to assess the outcomes of your exercises, extracting valuable insights to improve future scenarios.

Exceptional Value

For just $5, this kit not only teaches you the fundamentals of TTX design but also equips you with advanced strategies to enhance your facilitation skills. It’s an investment in your professional growth that offers substantial returns.

Risk-Free Guarantee

We are committed to your satisfaction and professional development. If the Starter Kit does not meet your expectations, we offer a 100% money-back guarantee.


Take Action Now Capitalize on this opportunity to elevate your strategic training capabilities. Secure your Tabletop Exercise Starter Kit for just $5 and start leading effective TTX sessions that drive real business results.

[Secure Your Kit Now for Just $5]

I want this!

Advance your professional capabilities with the LGP Tabletop Exercise Starter Kit. This toolkit is meticulously designed for professionals who aim to lead and facilitate strategic exercises within their organizations. It provides all the necessary tools to design, run, and evaluate tabletop exercises that simulate real-world business challenges, helping to sharpen decision-making, improve communication, and boost team collaboration.

Translating Game Skills to Professional Skills
You’ll be able to articulate and demonstrate the relevance of your strategic thinking, problem-solving, and team leadership skills in workplace settings.
Gaining Recognition for Unconventional Skills
Equip yourself with the tools to showcase your unique capabilities in ways that are appreciated and valued in the professional sphere.
Adapting to Formal Business Environments
Smooth your transition into various professional environments, ensuring that your skills are not only recognized but also sought after.
Managing Professional Relationships
Enhance your ability to navigate workplace politics and build strong professional networks.
Demonstrating Leadership Without Formal Authority
Establish yourself as a natural leader in your workplace, capable of guiding teams towards success with or without formal authority.
Continual Skill Development
Stay ahead in your career by consistently upgrading your skills and adapting to new challenges and technologies.
Overcoming Stereotypes and Bias
Change perceptions in your workplace and establish gaming as a legitimate source of valuable professional skills.
Size
3.45 MB
Length
75 pages

Ratings

5
(1 rating)
5 stars
100%
4 stars
0%
3 stars
0%
2 stars
0%
1 star
0%
Powered by